招生就业处
0
2026-03-23
安徽信息工程学院2026年普通高校专升本招生章程
学校全称:安徽信息工程学院
办学层次:本科
办学类型:民办普通本科高校
办学地址:安徽省芜湖市湾沚区永和路1号
1. 招生计划及专业招生要求
1.1 招生专业计划
专业名称 | 总计划 | 其中免文化课考试退役士兵专项计划 | 其中非免试退役士兵专项计划 | 其中建档立卡考生专项计划 | 学费 (元/年·生) | 专业类别 | 公共课 考试科目 |
计算机科学与技术 | 100 | 8 | 3 | 6 | 24600 | 理科 | 高等数学+英语 |
自动化 | 100 | 8 | 3 | 6 | 24600 | 理科 | 高等数学+英语 |
机械电子工程 | 100 | 8 | 3 | 6 | 24600 | 理科 | 高等数学+英语 |
工商管理 | 100 | 8 | 3 | 6 | 22500 | 文科 | 大学语文+英语 |
市场营销 | 100 | 8 | 3 | 6 | 22500 | 文科 | 大学语文+英语 |
供应链管理 | 50 | 5 | 0 | 4 | 22500 | 文科 | 大学语文+英语 |
视觉传达设计 | 50 | 5 | 0 | 3 | 26200 | 艺术类(文) | 大学语文+英语 |
合计 | 600 | 50 | 15 | 37 |
(1)所有专业学制均为2年;
(2)免文化课考试退役士兵专项计划文理兼招。

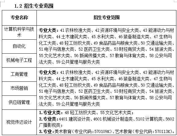
注:专业大类分类标准参照教育部高等职业教育专业目录(2021年)执行。
2. 报名
2.1 报名条件
2.1.1 2026年安徽省省属普通高校(以及经过批准举办普通高等职业教育的成人高等院校)的应届全日制普通高职(专科)毕业生;在安徽省应征入伍的具有普通高职(专科)学历的退役士兵。所有考生须参加省考试院统一组织的报名,并取得考生号。身体条件符合《普通高等学校招生体检工作指导意见》的体检要求,同时毕业专业须符合我校相应专业招生专业范围的要求,毕业专业非以上专业(类)的考生不能报考我校相应专升本专业。
2.1.2 申请我校各类鼓励政策考生还须分别符合下列条件:
(1)获三等功及以上荣誉的退役士兵考生
服役期间荣立三等功以上奖励的退役士兵,可享受免试就学资格。经我校资格审核通过并公示后,以不占用已公布招生计划方式直接录取。
(2)省级及以上职业技能大赛等赛事获奖考生
①获得世界职业院校技能大赛总决赛争夺赛(原全国职业院校技能大赛)、中国国际大学生创新大赛(原中国国际“互联网+”大学生创新创业大赛)二等奖及以上奖项,或中华人民共和国职业技能大赛铜牌及以上奖项的高职(专科)应届毕业生,符合专升本考试招生报考条件并报考对应专业的,可享受免试就学资格,以不占用已公布招生计划方式直接录取。
②获得世界职业院校技能大赛总决赛争夺赛(原全国职业院校技能大赛)三等奖,或全省职业院校技能大赛一等奖的高职(专科)应届毕业生,符合专升本考试招生报考条件并报考对应专业的,经我校资格审核通过并公示后,免参加公共课考试,面试通过后,根据面试成绩从高分到低分排序,择优录取。
为确保政策延续,2025年12月31日前已经完赛且获奖的,按照2025年免试政策执行。
2.2 报名办法及志愿填报
所有考生均须严格按照《安徽省2026年普通高校专升本考试招生工作操作办法》文件规定的报名办法报名,具体报名操作流程请关注省考试院网站或微信公众号。
专升本志愿分为A段和B段,其中A段为专项计划志愿,含免文化课考试退役士兵专项计划、非免试退役士兵专项计划和建档立卡考生专项计划。B段为非专项计划志愿。符合条件的考生可兼报A段、B段志愿。报考我校的考生,填报志愿时须仔细阅读我校招生章程,综合考虑招生专业相关要求、专业课考试时间、综合考查安排等因素,避免填报无效志愿。
2.2.1 意向报考我校且符合我校报考条件的考生(不含在安徽省应征入伍并在外省院校完成高职(专科)学业的退役士兵考生)在规定时间内使用电脑(不建议使用手机浏览器)登录zsbbm.ahzsks.cn,注册后绑定微信号和手机号码。按照报名页面指引,完成信息填报、微信小程序采像、缴费等报名流程。报名时段为2026年3月23日10:00至3月27日17:00,缴费截止时间为3月29日17:00。
2.2.2 意向报考我校且符合我校报考条件的在安徽省应征入伍并在外省院校完成高职(专科)学业的退役士兵考生,须将下述报名材料原件按清单顺序编号扫描为电子档并命名为“省外退役士兵+姓名+安信工2026年专升本报名材料”(PDF格式文件)发送至我校招生办邮箱zsb@aiit.edu.cn(邮件接收截止时间为:2026年3月26日12:00,以电子邮件到达邮箱时间为准,逾期无效),提交材料后请电话确认材料是否成功提交(联系电话:0553-3913555)。我校将依据考生提交的报名材料对其报名资格进行审核,资格审核结果通过考生报名时提交的联系电话告知考生本人,考生必须保持此联系电话的畅通,以便通知有关事宜,否则后果自负。
报名材料:a.承诺书(附件1);b.身份证正反面;c.毕业证书(或加盖学校学籍管理印章的包含就读学校、专业、入学时间、毕业时间等信息的学籍管理系统页面截图);d.退出现役证原件或退出现役证明。
经线上资格审核通过的此类考生,由我校在报名系统录入考生身份信息、毕业学校和专业信息后,考生按照应届毕业生报名流程,完成其他信息填报、审核及缴费。
2.2.3 所有申请三等功鼓励政策退役士兵考生、技能大赛鼓励政策考生按照《安徽省2026年普通高校专升本考试招生工作操作办法》文件要求完成网络报名后,还须将下述资格证明材料原件按清单顺序编号扫描为电子档并命名为“考生类别+姓名+2026专升本免试证明材料”(PDF格式文件)发送至我校教务处邮箱jiaowuchu@aiit.edu.cn(邮件接收截止时间为:2026年3月26日16:00,以电子邮件到达邮箱时间为准,逾期无效),提交材料后请电话确认材料是否成功提交(联系电话:0553-8795020)。
(1)申请三等功鼓励政策退役士兵考生:a.承诺书(附件1);b.申请表(附件2);c.身份证正反面;d.退出现役证或退出现役证明;e.立功受奖证书。
(2)申请技能大赛鼓励政策考生:a.承诺书(附件1);b.申请表(附件2);c.身份证正反面;d.获奖证书。
未按要求提交材料的考生不具备相应资格,后果由考生本人负责。考生填报的信息和提交的材料实行承诺制,考生本人对所填报信息和提交材料的真实性负责。对于填报提交虚假信息或材料获取考试资格的,将按照教育部相关规定予以处理,并记入国家教育考试考生诚信档案。
2.3 资格审核
2.3.1 根据《安徽省2026年普通高校专升本考试招生工作操作办法》文件规定,考生报考资格由毕业院校进行审核,审核未通过者不具备我校报名资格。我校将对报考免文化课考试退役士兵专项计划考生资格进行复审。
2.3.2 申请三等功鼓励政策和申请技能大赛鼓励政策考生的资格,通过考生提供的证明材料进行审核。审核未通过的不享受相应的鼓励政策,可参加2026年普通高校专升本公共课、专业课考试。
2.4. 缴费
报名考试费按《安徽省2026年普通高校专升本考试招生工作操作办法》文件要求执行,我校不再另外收取其他报名考试费用。
2.5 打印准考证
2.5.1 考生请于公共课考试前一周登录报名网站(zsbbm.ahzsks.cn)打印准考证,并根据准考证上规定的时间持第二代居民身份证和准考证到考点指定地点参加考试。
2.5.2 专业课考试准考证按照我校招生信息网(zsxx.aiit.edu.cn)统一要求自行打印,具体时间和办法请关注我校招生信息网招生动态。
3. 考试
3.1 考试科目
根据《安徽省教育厅关于做好2026年普通高等学校专升本考试招生工作的通知》(皖教秘高〔2025〕131号)文件要求,招生考试实行“2门公共课(各150分)+2门专业课(各150分)”的测试方式,其中公共课实行统考,由省教育招生考试院负责组织。
专业课考试科目:
专业名称 | 专业课1 | 专业课2 |
计算机科学与技术 | 计算机专业基础 | C语言程序设计 |
自动化 | 数字电子技术 | 模拟电子技术基础 |
机械电子工程 | 机械设计基础 | 电工基础 |
工商管理 | 管理学 | 综合面试 |
市场营销 | 管理学 | 市场营销学 |
供应链管理 | 管理学 | 物流与供应链基础 |
视觉传达设计 | 设计史 | 专业实践综合 |
注:具体各专业专业课考试内容详见我校招生信息网(zsxx.aiit.edu.cn)公布的《安徽信息工程学院2026年普通高校专升本招生考试大纲(专业课)》;免文化课考试退役士兵录取办法详见我校招生信息网发布的《安徽信息工程学院2026年专升本免文化课考试退役士兵录取办法》;技能大赛获奖考生面试内容、面试相关信息请关注我校招生信息网招生动态。
3.2 考试时间和考试地点
公共课考试地点原则上设在考生报考院校所在市(兼报A、B段志愿的,公共课考试地点设在A段报考院校所在市),省考试院以市为单位随机编排考场和座位。考点安排在国家教育考试标准化考点。
按《安徽省2026年普通高校专升本考试招生工作操作办法》文件要求,符合文化课免试条件且填报B段非专项计划志愿的退役士兵须参加公共课和专业课的科目考试。
专业课考试地点设在安徽信息工程学院(安徽省芜湖市湾沚区永和路1号),具体考场详见准考证。
考试科目 | 考试时间 |
高等数学/大学语文 | 2026年4月18日上午9:00—11:00 |
英语 | 2026年4月18日14:00—15:30 |
专业课1 | 2026年4月19日上午9:00—11:00 |
专业课2 | 2026年4月19日14:00开始 |
其中报考免文化课考试退役士兵专项计划考生的综合测试的时间安排为2026年4月13日9:00开始。
3.3 报考工商管理专业的注意事项
3.3.1 专业课科目2《综合面试》分值为150分,其中综合能力面试100分、综合能力证明材料50分,详见学校公布的工商管理专业《综合面试》考试大纲。
3.3.2 报名缴费结束后,学校对于报考工商管理专业的考生提供的综合能力证明材料,采取线上线下相结合的方式审核。
3.3.3 所有综合能力证明材料电子版以附件的形式发送至我校指定邮箱(邮箱地址:jiaowuchu@aiit.edu.cn),邮件统一命名为“工商管理+姓名+2026年专升本证明材料”,截止时间:2026年4月12日17:00。包括以下证明材料:
(1)学科竞赛类相关证明材料;如“挑战杯”“互联网+”“创新创意和创业”等竞赛证书(线上审核);
(2)发明创造类相关证明材料;如“发明专利”“实用新型专利”“外观设计专利”等(线上审核);
(3)创新创业相关证明材料;如“创业计划书”“项目工商注册及运营证明材料”等(线上线下审核);
(4)其他证明材料(线上审核)。
3.4 成绩公布及复核
公共课:按《安徽省2026年普通高校专升本考试招生工作操作办法》文件执行。
专业课:考生专业课考试分数查询方式和复核方式在安徽信息工程学院招生信息网(zsxx.aiit.edu.cn)发布,请考生按照指引自行登录查询,报考免文化课考试退役士兵专项计划考生的综合测试和专业课成绩同步公布。
4. 录取
4.1 录取总体原则
所有专业按照《安徽省教育厅关于做好2026年普通高等学校专升本考试招生工作的通知》(皖教秘高〔2025〕131号)、《关于做好大中专等学校学生应征入伍工作的通知》(皖征〔2020〕7号)和《安徽省2026年普通高校专升本考试招生工作操作办法》等文件精神,德智体美劳全面考核,择优录取;公平竞争,公正选拔。
一志愿批次、调剂志愿批次均先进行A段录取,再进行B段录取。已被任何院校A段录取的考生,不再具备我校B段录取资格。
4.2 录取细则
严格按照安徽省教育厅下达的招生计划和我校以下录取细则,结合考生志愿进行录取。
4.2.1 申请三等功鼓励政策的退役士兵考生
服役期间荣立三等功以上奖励的退役士兵,可享受免试就学资格。经我校资格审核通过并公示后,以不占用已公布招生计划方式直接录取。
4.2.2 申请技能大赛鼓励政策的考生
符合免试就学的考生:获得世界职业院校技能大赛总决赛争夺赛(原全国职业院校技能大赛)、中国国际大学生创新大赛(原中国国际“互联网+”大学生创新创业大赛)二等奖及以上奖项,或中华人民共和国职业技能大赛铜牌及以上奖项的高职(专科)应届毕业生,符合专升本考试招生报考条件并报考对应专业的,可享受免试就学资格,通过我校资格审核,以不占用已公布招生计划方式直接录取。
符合面试的考生:获得世界职业院校技能大赛总决赛争夺赛(原全国职业院校技能大赛)三等奖,或全省职业院校技能大赛一等奖的高职(专科)应届毕业生,符合专升本考试招生报考条件并报考对应专业的,经我校资格审核通过并公示后,免参加公共课考试,面试通过后,根据面试成绩从高分到低分排序,择优录取,名额不超过该专业总计划的10%。未通过面试者可参加2026年普通高校专升本公共课、专业课考试。
技能大赛获奖考生的免试(面试)资格,审核通过考生名单由我校在招生信息网以及教育部阳光高考平台公示。
4.2.3 一志愿A段(专项类计划)
(1)报考A段免文化课考试退役士兵专项计划的考生:参加我校综合测试,成绩合格的考生根据其考查成绩从高分到低分排序,按该专项招生计划数择优录取。
(2)报考A段非免试退役士兵专项计划、报考A段建档立卡专项计划的考生:在公共课达到省考试院划定的该专项公共课考试合格分数线,且公共课和专业课无科目缺考、单科成绩非零分的基础上,按照考生公共课和专业课成绩总和从高分到低分排序,按相应专项招生计划数择优录取,如考生考试科目的成绩总和相同,则按单科顺序及分数从高到低排序,按相应专项招生计划数择优录取,单科排序为:专业课科目2、专业课科目1、公共课科目2、公共课科目1。
4.2.4 一志愿B段(非专项计划)
在公共课达到省考试院划定的公共课考试合格分数线的基础上,且公共课和专业课无科目缺考、单科成绩非零分的基础上,按照考生公共课和专业课成绩总和从高分到低分排序,按非专项类招生计划数择优录取,如考生考试科目的成绩总和相同,则按单科顺序及分数从高到低排序,按非专项类招生计划数择优录取,单科排序为:专业课科目2、专业课科目1、公共课科目2、公共课科目1。
4.3 计划调整原则
若一志愿招生专业生源不均衡,我校将进行计划调整。调整顺序依次为:A段专业内计划调整、A段专业间计划调整、B段专业间计划调整、A-B段间计划调整、外校生源调剂。
4.3.1 A段计划调整
(1)A段专业内计划调整
A段同一专业内各专项计划如有线上合格生源不足的情况,则将未完成的计划调入合格生源充足的同专业其他专项计划,依据各专项未录取的合格生源与计划数的比例进行调整。按调入后专项的录取细则完成线上合格生源录取。
(2)A段专业间计划调整
A段同一专业内各专项计划经调整后还有剩余,则将未完成的计划调入合格生源充足的A段其他专业进行录取,依据A段各专业合格生源与计划数的比例进行调整。按调入后专项的录取细则完成线上合格生源录取。
4.3.2 B段专业间计划调整
B段各专业如有线上合格生源不足的情况,则将未完成的计划调入合格生源充足的其他B段专业,依据B段各专业考生未录取合格生源与计划数的比例进行调整。按调入后专业B段(非专项类计划)的录取细则完成线上合格生源录取。
4.3.3 A-B段间计划调整
A段、B段分别进行专业间计划调整后,若A、B段之间生源、剩余计划不平衡,则按各专业的合格生源与计划数的比例进行A-B段间计划调整。调整的顺序是首先同专业A-B段间进行调整,若仍不平衡,则进行A-B段间跨专业调整。按调入后A段和B段的录取细则完成线上合格生源录取。
4.3.4 外校生源调剂
若一志愿批次各专业经计划调整录取后仍有未完成的招生计划,将按照省考试院的统一要求向社会公布缺额计划,并在规定时间内接受校外未录取考生生源调剂。
(1)申请调剂免文化课考试退役士兵专项缺额计划的考生须符合以下全部条件:a.不接受跨类调剂;b.毕业专业须符合我校招生专业范围要求;c.具备免文化课考试退役士兵专项计划的报考资格;d.参加我校另行组织的综合测试并成绩合格。具体方式和要求请关注我校招生信息网发布的相关调剂通知。
(2)申请调剂非免试退役士兵专项计划、建档立卡考生专项计划及其他非专项类缺额计划的考生须符合以下全部条件:a.申请调剂的专业与原报考专业公共课考试科目相同、专业类别一致,不接受跨专业类别调剂;b.调剂报考我校计算机科学与技术、自动化、机械电子工程专业,原报考专业学科门类须为工学;调剂报考我校工商管理、市场营销、供应链管理专业,原报考专业学科门类须为经济学或管理学;调剂报考我校视觉传达设计专业,原报考专业学科门类须为艺术学;c.公共课达到省考试院统一划定的分数线且未被任何学校录取;d.毕业专业须符合我校招生专业范围要求;e.调剂细则:根据考生公共课成绩排序,从高分到低分择优录取,若考生公共课成绩相同时,则按照单项分数从高到低录取,单项排序为:公共课科目2、公共课科目1、专业课科目2、专业课科目1。
根据第一轮调剂录取后计划完成情况,视情况可进行第二轮调剂,具体时间安排和办法在省考试院网站和微信公众号发布。
4.4. 录取结果公布
2026年普通专升本考生录取名单在安徽信息工程学院招生信息网(zsxx.aiit.edu.cn)发布,请考生自行登录查询。
5. 报到注册
新生持录取通知书、专科毕业证书在我校规定的时间内报到入学。无故不按期报到的一律取消入学资格。报到时不能提供相关材料,或所提供材料与报名时不一致的,不予办理入学手续,其入学资格无效。跨省重复报考专升本,录取后无法正常注册学籍和报到,责任自负。对录取后未报到、自行放弃入学资格的免试退役士兵,不再享受免试专升本政策。
6. 资格复查
新生入学后,我校根据招生政策、录取标准、《普通高等学校招生体检工作指导意见》及学籍管理相关规定,对新生报考及录取资格进行复查,对不符合条件或有弄虚作假、违纪舞弊行为的,取消入学资格,并按照相关规定予以处理,由此产生的一切后果由考生自负。
7. 学籍学历管理及待遇
7.1 普通高校专升本学生在校学习期间,学籍管理按照《普通高等学校学生管理规定》执行。
7.2 普通高校专升本学生按教学计划修完规定课程,成绩合格,由学校颁发普通高等教育本科毕业证书。按照《教育部关于当前加强高等学校学历证书规范管理的通知》(教学〔2002〕15号)精神,专升本学生毕业证书的内容须填写“在本校××专业专科起点本科学习”,学习时间按进入本科阶段学习的实际时间填写。符合学士学位授予条件的授予相应学士学位。
7.3 普通高校专升本学生的学费按照安徽省发展和改革委员会、省教育厅备案的标准执行,普通专升本学生的学费标准与普通本科相应专业学费标准相同。学费与住宿费标准如下:
收费项目 | 专业分类 | 收费标准 | 收费依据 |
学费 | 工科类专业 | 24600元/生·学年 | 皖价费〔2018〕70号和皖发改价费规〔2022〕4号,学费、住宿费严格按照在安徽省发展和改革委员会、省教育厅备案的标准执行 |
管理类专业 | 22500元/生·学年 | ||
艺术类专业 | 26200元/生·学年 | ||
住宿费 | 各专业 | 4人间 2200元/生·学年 |
7.4 普通高校专升本学生毕业时,执行国家本科毕业生的有关就业政策。
8. 资助政策
学校现有国家奖助学金、生源地信用助学贷款、学校奖助学金、勤工助学、困难补助、学费减免、绿色通道等“多位一体,联动助学”的激励和保障机制,鼓励品学兼优学生和资助家庭经济困难学生。
8.1 国家奖助(如遇国家政策调整,以新政策文件执行)
国家奖学金:10000元/年/人;国家励志奖学金:6000元/年/人;国家助学金(按困难程度分档资助):2500、3500、5000元/年/人,全日制在校退役士兵学生3700元/年/人;生源地信用助学贷款(最高可贷款20000元/年,在校期间无需支付利息);服兵役学生国家教育资助等。
8.2 绿色通道专项资助
学校面向入学新生设立绿色通道专项补助,对因家庭经济特别困难无法支付全部或部分学费的新生进行专项资助,资助金额根据具体情况一事一议,以保障家庭经济困难学生入学无忧。
8.3 学校奖助
8.3.1 奖学金类:学校设有优秀学生奖学金(1000-4000元/年/人)、学科与技能竞赛专项奖励、科研奖励等多种类型的奖学金。
8.3.2 资助类:学校面向家庭经济困难学生设有学校助学金(2500元/人)、困难补助、勤工助学、学费减免(面向孤儿学生和事实孤儿学生)、就业面试补贴等多种类型资助措施。
8.4 奖助咨询热线:0553-8795030。
9. 违规处理
在报名、考试中违规的考生及有关工作人员,严格按照《国家教育考试违规处理办法》和教育部有关文件规定处理;涉嫌违法的,移送司法机关,依照《中华人民共和国刑法》等追究其法律责任。
10. 其他须知
10.1 考生本人应坚持诚信的原则,报名所填报材料必须真实。
10.2 我校普通专升本招生考试各项工作在学校本科招生委员会统一领导下进行,校纪检监察部门全程监督。
10.3 安徽信息工程学院招生信息网 (zsxx.aiit.edu.cn)是我校相关招生考试、录取信息发布的唯一渠道,请广大考生主动及时关注,学校不再具体通知考生本人,考生因个人原因造成后果的由考生本人承担。
10.4 本校严格执行国家招生政策,坚决杜绝任何形式的有偿招生,坚决杜绝本校教职工参与任何中介机构或辅导机构教学、讲座等活动。本校将依法追究以学校名义进行非法招生宣传、培训等活动的中介机构或个人的责任。学校举报电话:0553-8795152;安徽省教育招生考试院举报电话:0551-63619961,举报邮箱:jiancha@ahedu.gov.cn。
11. 联系方式
联系电话:0553-3913555、3913567;
联系地址:安徽省芜湖市湾沚区永和路1号;
招生信息网网址:zsxx.aiit.edu.cn;
招生咨询QQ群:742839964。
本章程由安徽信息工程学院负责解释,章程中附件1-附件2详见我校招生信息网。